Texas Instruments UCCx8C5x/UCCx8C5x-Q1電流モードPWMコントローラ
Texas Instruments UCCx8C5x/UCCx8C5x-Q1電流モードPWMコントローラは、さまざまなアプリケーションのSiおよびSiCの両方のMOSFETを駆動できる高性能ソリューションを提供します。UCCx8C5x/UCCx8C5x-Q1はUCCx8C4x/UCCx8C4x-Q1のより効率的で堅牢なバージョンです。デバイスは、SiC MOSFETの確実な動作が可能になる独自のUVLOスレッショルド(UCC28C56~59)、および引き続きSi MOSFETをサポートするための既存のUVLOスレッショルド(UCCx8C50-55)を備えています。TI UCCx8C5x/UCCx8C5x-Q1電流モードPWMコントローラは、8ピンのVSSOP(DGK)および8ピンのSOIC(D)パッケージでご用意があります。
特徴
- SiおよびSiCの両方のMOSFETアプリケーションをサポートする不足電圧ロックアウトオプション
- 最大固定周波数動作 1MHz
- スタートアップ電流 50μA、75μA(最大値)
- 1.3mAの低い動作電流(fOSC =52kHz時)
- 高速な35nsのサイクルごとの過電流制限
- ピーク駆動電流 ±1A
- レール・ツー・レール出力
- 25nsの立ち上がり時間
- 20nsの立ち下がり時間
- 30V VDD絶対最大電圧
- ±1%精度 2.5Vエラーアンプリファレンス
- UCCx8C4xのピン互換およびドロップイン代替品
- 機能安全対応
- 機能安全システムの設計に役立つ資料を提供
- 以下の結果でAEC-Q100認定済み(-Q1)
- -40°C~+125°Cデバイス温度グレード1
- ±2kV デバイスHBM分類レベル2
- 750VデバイスCDM分類レベルC4B
アプリケーション
- 汎用シングルエンドDC-DCまたはオフライン絶縁型パワーコンバータ
- 太陽光発電用電力インバータ、モータドライブ、エネルギー貯蔵システム用の補助電源
- EV充電ステーション向け絶縁型電源
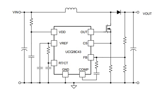
簡略アプリケーション
代表的な車載アプリケーション
公開: 2022-12-23
| 更新済み: 2023-04-25
