Vishay SiC32309は、システム設計を簡素化する多くの機能を実現しています。出力電流とダイ温度の監視を目的とした統合ソリューションで、外付け電流センシング・シャント・レジスタ、パワーMOSFET、熱センシング・デバイスの必要性が排除されています。SiC32309は、コントローラへのパワーFETゲート、ソース、ドレイン短絡状態、フィードバックを検出します。SiC32309は、さらなる大電流アプリケーションを対象に並列で動作できます。
SiC32309は、PowerPAK MLP32-55で設計されています。
特徴
- 動作入力範囲: 4.5V ~ 18V
- 保証最大入力公差:25V
- 最大出力電流: 60A
- 0.6mΩの低いRDS (on) の統合スイッチ
- 内蔵MOSFETドライバ
- センス出力を備えた統合電流センシング
- 過電流値のプログラミングに使用される個別の電流センシング出力
- 内蔵ソフトスタートと挿入遅延
- 出力短絡保護
- 温度過昇保護
- 内蔵ヒューズ状態診断
- 障害ステータスレポート
- さらなる大電流アプリケーションを対象とする並列動作
- アナログ温度レポート
- PowerPAK MLP32-55パッケージでご用意あり
アプリケーション
- ホットスワップ
- PCカード
- ディスクドライブ
- サーバー
- ネットワーク
標準アプリケーション回路
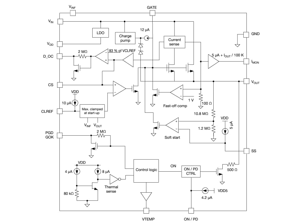
機能ブロック図
公開: 2024-10-31
| 更新済み: 2025-01-20

