Texas Instruments DEM-OPA-SO-1A SO-8一般的評価モジュール
Texas Instruments DEM-OPA-SO-1A SO-8ジェネリック評価モジュールは、単一のオペレーショナルアンプを対象とした未実装プリント回路ボード(PCB)で、8リードSOIC(D)パッケージに収められています。このデモ器具は、2層PCBです。DEM-OPA-SO-1Aには、底部に接地板、上部に信号と電力トレースが採用されています。接地板は、静電容量性負荷に敏感なオペアンプのピンの周りに開かれています。電流ループ領域を最小限に抑えるために、電源トレースが配置されています。SMA(またはSMB)コネクタは、垂直または水平のいずれかに取り付けることができます。Board Layout
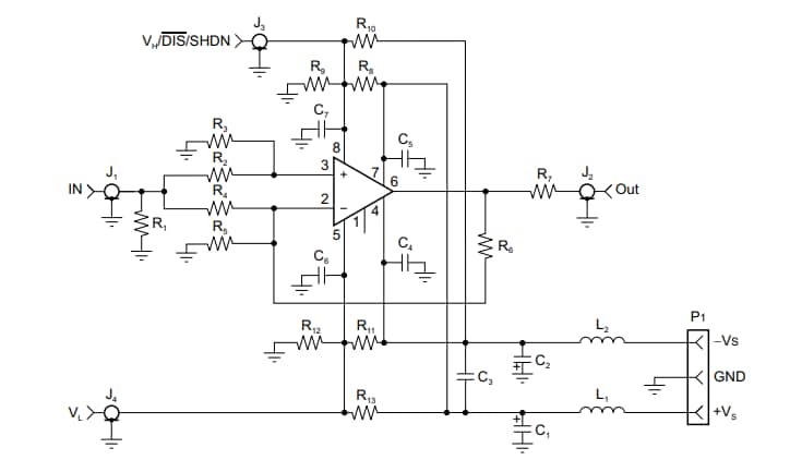
回路図
公開: 2019-12-30
| 更新済み: 2024-12-02
